About seven or eight years ago, I started down a path to create my own synthesizer using discrete electronic parts like CMOS chips, resistors, capacitors, and the like. Early on, I discovered the “Lunetta” synthesizer, made from 40106 CMOS chips. By hooking them up a certain way, you can achieve a square wave. This was a lot of fun.
Unfortunately, I got distracted by more capable machines like the Arduino and various FPGAs along the way, so my adventures were short-lived. I have been suffering from analysis paralysis and haven’t done much to play around with CMOS synthesizers.
Latest attempt
Last night, I broke out my Digilent Analog Discovery work station and created a prototype of a dual oscillator setup utilizing the Hex inverters found on a CMOS 40106 chip.
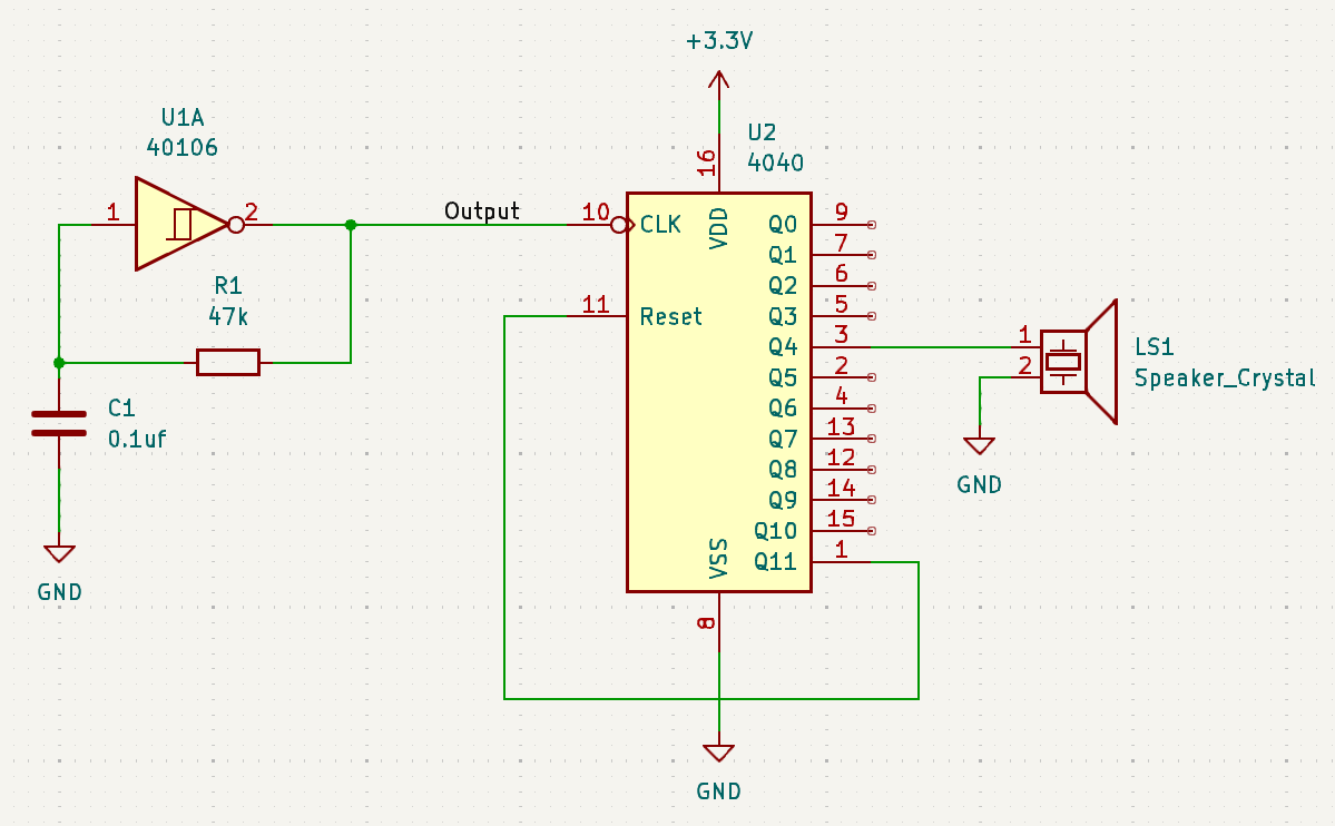
Here is a basic schematic of the circuit that I built. I added a 12 stage digital counter to lower the frequency down to a low rumble.

This will generate a low frequency “buzz” when attached to a speaker.

Using the built-in Oscilloscope in the Analog Discovery, I was able to troubleshoot my circuit and get a good readout. My signals weren’t always “whole” because I had a lot of noise on my circuit. That caused some poor square waves to form.

Next, I’d like to try out adding some delay circuitry to it using the PT2399 digital echo chip. I’ve misplaced my potentiometers, so I was unable to make a variable pitch oscillator. This is also keeping me from making a complete echo circuit.
This is a really haphazard way to make syntehsizers. The fun for me isn’t in getting a perfect signal, it’s more of a journey through crazy ways of connecting various chips together to make random noises. If I wanted to make a real synthesizer, I’d use different chips and be a lot more formal with how I put them together.
Hopefully, I can be a little more consistent and create more variants of my circuit. I’ve ordered some audio amplifiers and small speakers so that I can hear the results of my adventures on something other than a piezo speaker (I think it’s actually supposed to be a microphone).